Electric Connections - Key Automation Ct102 Instructions Et Avertissements Pour L'installation Et L'usage

Logique de commande pour un moteur 230 vca, pour portail coulissant ou porte basculante
Table des Matières
Les langues disponibles
  • FR

Les langues disponibles

  • FRANÇAIS, page 26
EN
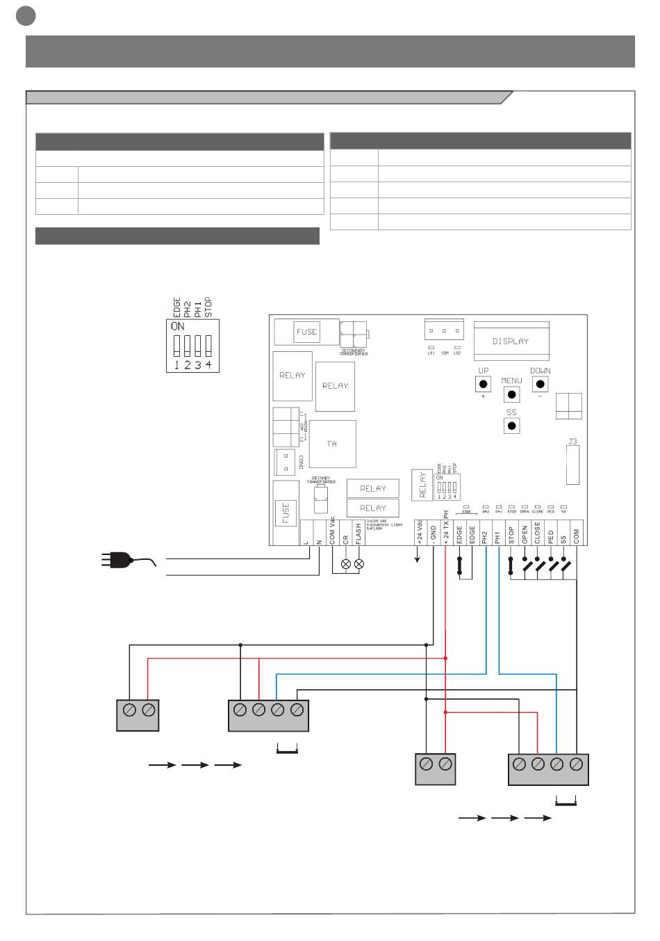
4 - PRODUCT INSTALLATION
4.1 - Electrical connections
WARNING - Before making the connections, ensure that the control unit is not powered up.
MOTOR CONNECTOR
Power supply connection terminal board
L1
Motor live
COM
Motor common
L2
Motor live
DIP SWITCH
Set on "ON" to disable inputs EDGE, PH2, PH1, STOP.
Eliminates the need to bridge the terminal board inputs.
WARNING - with the dip switch ON, the safety
devices are disabled
1
GND
_
AC/DC
18
L
N
2
1 2
12/24
GND
12/24
_
AC/DC
TX
RX
PH2
POWER SUPPLY CONNECTOR
L
Power supply live 230 Vac 50-60 Hz
N
Power supply neutral 230 Vac 50-60 Hz
COM Vac Common of the "CR" and "FLASH" outputs
CR
Courtesy light, 230 Vac, 100 W
FLASH
Flashing light, 230 Vac, 40 W
3 4
COM OUT
NC
OUTPUT
24 Vdc
2
1
1 2
GND
12/24
GND
_
_
AC/DC
AC/DC
TX
PH1
3 4
12/24
COM OUT
NC
RX
Table des Matières
loading

Table des Matières