Se connecter
Télécharger
Télécharger
Table des Matières
Matières
Ajouter à mes manuels
Supprimer de mes manuels
Partager
L'URL de cette page:
Lien HTML:
Marquer une page
Ajouter
Manuel sera automatiquement ajouté à "Mes manuels"
Imprimer la page
×
Signet ajouté
×
Ajouté à mes manuels
Manuels
Marques
Gigabyte Manuels
Cartes Mères
7NF-RZ
Manuel utilisateur
Schéma Synoptique - Gigabyte 7Nf-Rz Manuel Utilisateur
Masquer les pouces
1
2
Table Des Matières
3
4
5
6
7
8
9
10
11
12
13
14
15
16
17
18
page
de
18
Allez
/
18
Matières
Table des Matières
Signets
Table des Matières
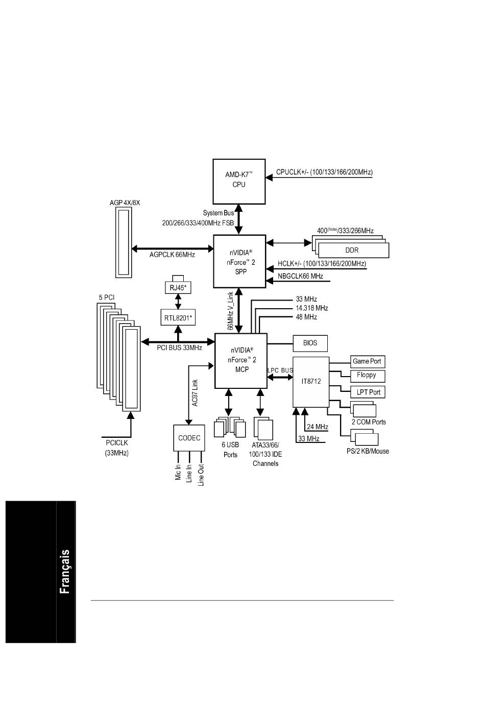
Schéma Synoptique
(Note) La mémoire DDR 400 peut être prise en charge par dépassement de la fréquence dans le BIOS.
"*" 7NF-RZ uniquement.
Cartes Mères
7NF-RZ
- 6 -
série
Table des
Matières
Page
Précédent
e
Page
Suivant
e
1
...
3
4
5
6
7
8
9
10
Table des Matières
Manuels Connexes pour Gigabyte 7NF-RZ
Cartes Mères Gigabyte 7VT600-RZ Manuel Utilisateur
Pour processeur amd athlon™/athlon xp/duron socket a (20 pages)
Cartes Mères Gigabyte AMD Athlon 7ZX Série Manuel Utilisateur
Carte mère agp (19 pages)
GIGABYTE X670 AORUS ELITE AX, 670 GAMING X AX V2, 70 GAMING X AX - Manuel de la carte mère
(article)
Cartes Mères Gigabyte GA-P67A-UD7-B3 Manuel De L'utilisateur
(128 pages)
Cartes Mères Gigabyte GA-Z97X-Gaming 7 Manuel D'utilisation
(135 pages)
Cartes Mères Gigabyte GA-G31M-ES2L Manuel D'utilisation
(25 pages)
Cartes Mères Gigabyte GA-MA770T-UD3P Manuel De L'utilisateur
(27 pages)
Cartes Mères Gigabyte GA-X58A-UD9 Manuel De L'utilisateur
E à socket lga1366 pour les familles de processeurs intel core i7 (32 pages)
Cartes Mères Gigabyte GA-8IRX Mode D'emploi
(24 pages)
Cartes Mères Gigabyte GA-8IRXP Mode D'emploi
(25 pages)
Cartes Mères Gigabyte GA-8SRX Mode D'emploi
(21 pages)
Cartes Mères Gigabyte GA-970A-UD3 Manuel D'utilisation
(25 pages)
Cartes Mères Gigabyte GA-P41T-D3P Manuel D'utilisation
(24 pages)
Cartes Mères Gigabyte GA-X58A-UD3R Manuel D'utilisation
(136 pages)
Cartes Mères Gigabyte GA-X58-USB3 Manuel D'utilisation
(25 pages)
Cartes Mères Gigabyte GA-P55A-UD3 Manuel De L'utilisateur
(27 pages)
Contenu connexe pour Gigabyte 7NF-RZ
GA-8IPE775 Série Schéma Synoptique
Gigabyte GA-8IPE775 Série
GA-8IG1000 Série Schéma Synoptique
Gigabyte GA-8IG1000 Série
GA-8I848P Schéma Synoptique
Gigabyte GA-8I848P
7VT600-RZ Schéma Synoptique
Gigabyte 7VT600-RZ
GA-8KNXP Schéma Des Cartes Mères Ga-8Knxp / Ga-8Ik1100
Gigabyte GA-8KNXP
GA-7VASMFS-FS Schéma De La Carte-Mère Ga-7Vasmfs-Fs
Gigabyte GA-7VASMFS-FS
Titan P4 Serie Schéma De La Carte-Mère Ga-8I848Pm(-Fs)
Gigabyte Titan P4 Serie
GA-7N400E Schéma De La Carte Mère Ga-7N400E(-L)
Gigabyte GA-7N400E
GA-8I848P Schéma De La Carte Mère Ga-8I848P(-L)
Gigabyte GA-8I848P
GA-7S748 Serie Schéma De La Carte Mère Ga-7S748 Series
Gigabyte GA-7S748 Serie
GA-8S648 Schéma De La Carte Mère Ga-8S648(-L)
Gigabyte GA-8S648
GA-7N400 Pro2 Schéma De La Carte Mère Ga-7N400 Pro2
Gigabyte GA-7N400 Pro2
GA-7N400 Pro Schéma De La Carte Mère Ga-7Nnxpv
Gigabyte GA-7N400 Pro
Titan Serie GA-8I848E Schéma De La Carte Mère Ga-8I848E(-L)
Gigabyte Titan Serie GA-8I848E
GA-7VR Schéma De La Carte Mère Ga-7Vr
Gigabyte GA-7VR
GA-8ID2003 Serie Schéma De La Carte Mère Ga-8Id2003 Series
Gigabyte GA-8ID2003 Serie
Ce manuel est également adapté pour:
7nf-rz-c
Table des Matières
Imprimer
Renommer le signet
Supprimer le signet?
Supprimer de mes manuels?
Connexion
Se connecter
OU
Se connecter avec Facebook
Se connecter avec Google
Télécharger le manuel
Télécharger depuis le disque dur
Télécharger depuis l'URL