Schema Di Collegamento Per 230V 1N - Harvia Sentio Concept R Mini Cp-Rm-35 Instructions D'installation Et Mode D'emploi

Masquer les pouces Voir aussi pour SENTIO Concept R mini CP-RM-35:
Table des Matières
Les langues disponibles
  • FR

Les langues disponibles

  • FRANÇAIS, page 58
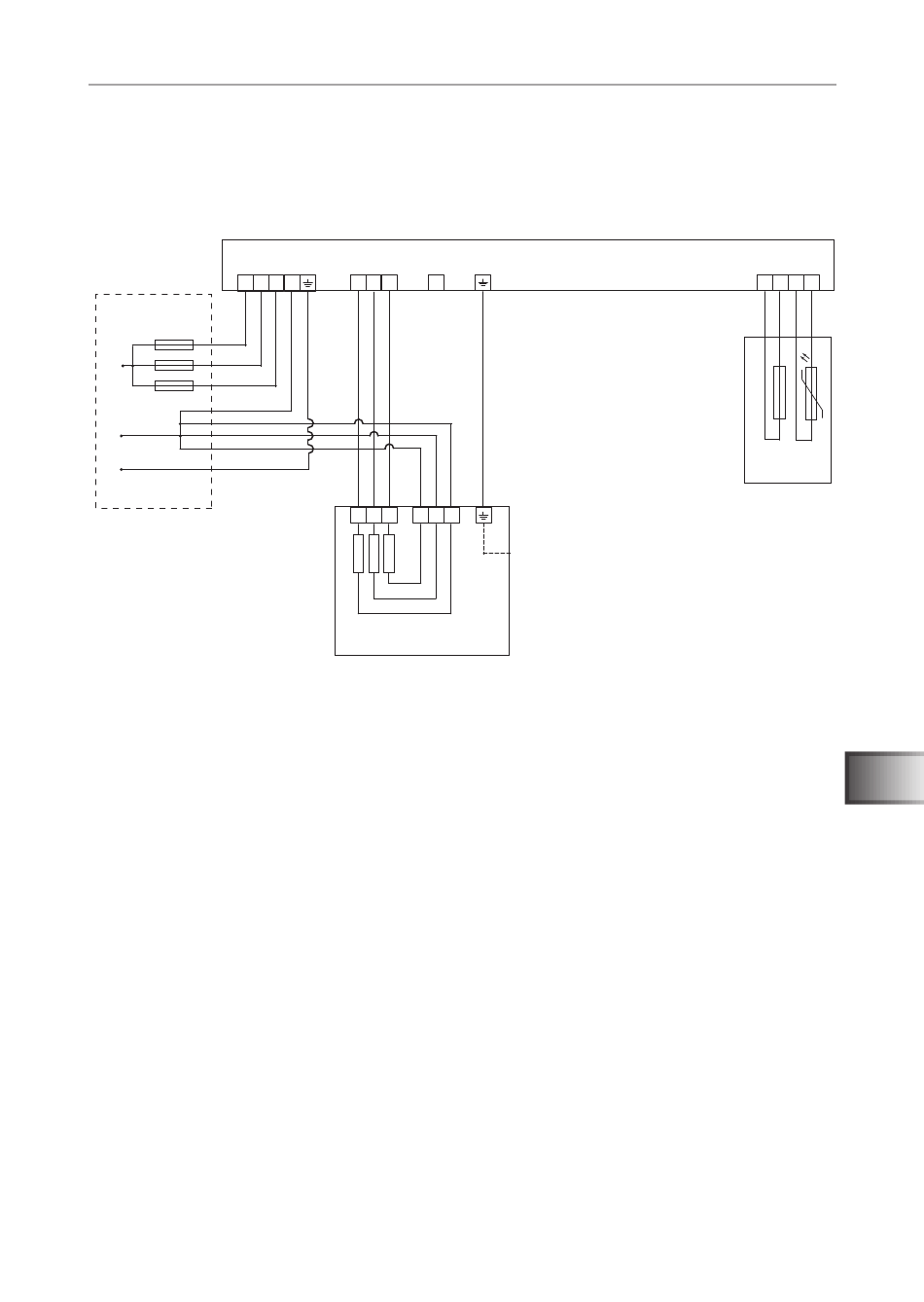
Istruzioni di montaggio solo per personale specializzato

4.7. Schema di collegamento per 230V 1N~

Fig. 10 Schema di collegamento Concept R mini
3,5 kW, 4,5 kW, 6,0 kW e 7,5 kW
(CP-RM-35 / CP-RM-45 / CR-RM-60 / CP-RM-75)
L1 L2
4
L
N
PE
230V 1N~
N
L3
N
U V
W
U V
W
N
N
V
W
1 Comando della sauna
2 Sonda termica con fusibile termico di protezione
3 Stufa della sauna
4 Alimentazione di corrente
*
Rimuovere il ponte in rame
1
*
N
U
3
P. 17/28
r r
w
w
ϑ
ϑ
2
IT
Table des Matières
loading

Table des Matières