Rotex RKHBRD011AAV1 Manuel D'installation page 201

Masquer les pouces Voir aussi pour RKHBRD011AAV1:
Table des Matières
Les langues disponibles
  • FR

Les langues disponibles

  • FRANÇAIS, page 123
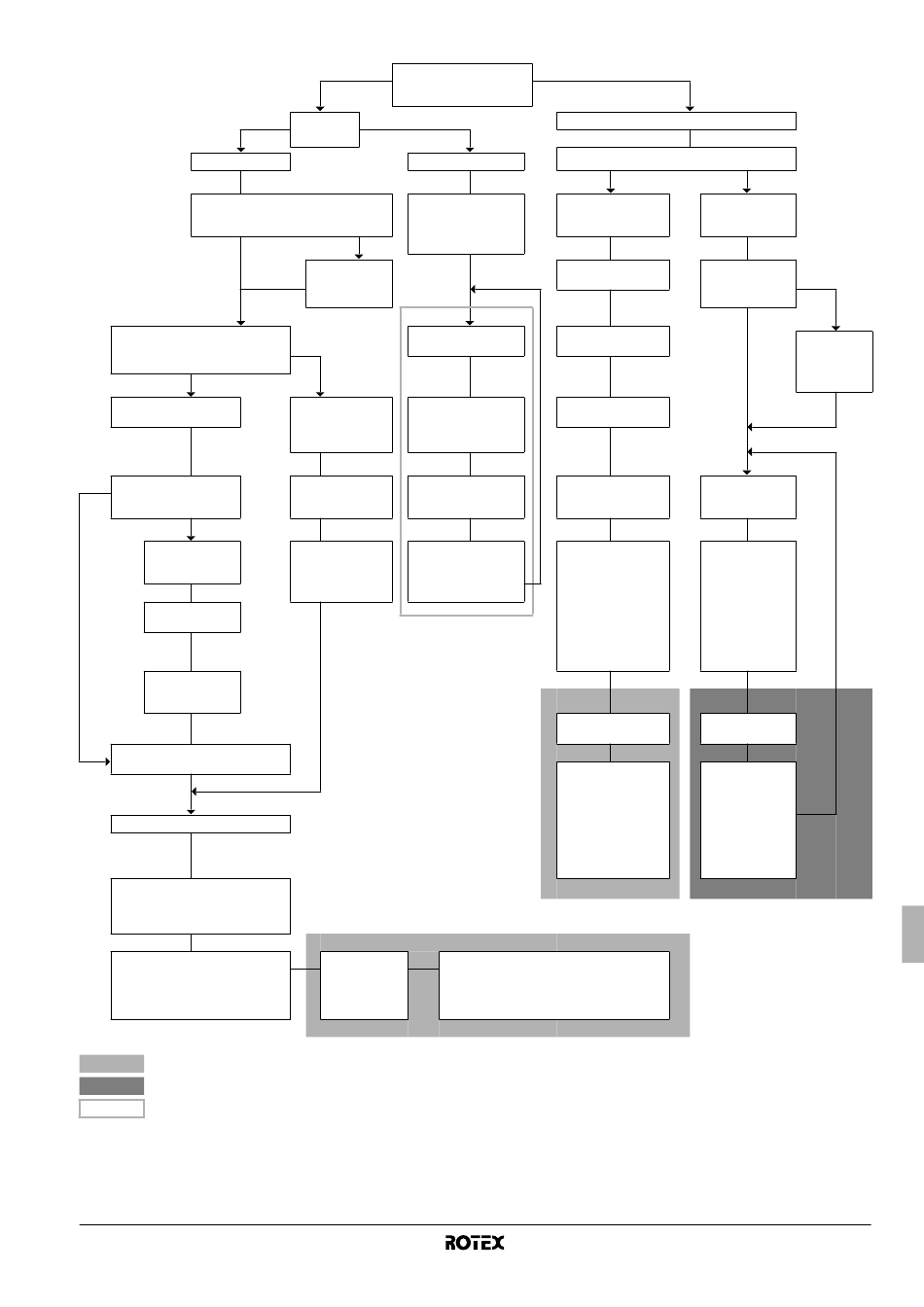
Verwarmen van water voor huishoudelijk gebruik
Opslagfunctie
Instelpunt automatische opslag [b-02]?
Ja
Automatisch dagelijks
voorgeprogrammeerd?
Ja
Automatische opslag-
functie (standaard)
Ja
Voldoende warm water?
Nee
Actieve dagelijkse
opslag overdag
[1-02]
Kies starttijd
[1-03]
Automatische
dagelijkse opslag
overdag
Automatische dagelijkse opslag
's nachts [1-00] en [1-01]
Druk op de p-knop
Het symbool p verschijnt, en bij de
volgende geplande actie wordt
warm water voor huishoudelijk
gebruik geproduceerd.
Tijdens de productie van warm
water voor huishoudelijk gebruik
knippert het symbool w
(met een interval van 1 seconde)
Stop
Stoppen en herstarten
Activeren/deactiveren
RKHBRD011~016AAV1+Y1
Binnenunit voor lucht-water-warmtepompsysteem
4PW55786-1
Ja
Normale werking warm
water voor huishoudelijk
gebruik?
Ja
Nee
Opslag-
werking?
Functie warmhouden
Minimumtemperatuur
warmhouden [b-00]
Maximumtemperatuur
warmhouden [b-01]
Nee
Instelpunt
opslag [b-03]
Druk op de w-knop
Nee
Timer
Warmhouden
opslagfunctie
geactiveerd, symbool
w blijft staan op
display
Timer warm water
Druk op de w-knop
voor huishoudelijk
gebruik
Aangepaste timer
Warmhouden
warm water voor
gedeactiveerd
w niet zichtbaar
huishoudelijk
gebruik
(*) U kunt niet zien
wanneer het water
voor huishoudelijk
gebruik wordt
verwarmd. Als u de
functie warmhouden
wilt deactiveren terwijl
tegelijk in de werking
warmhouden warm
water voor
huishoudelijk gebruik
wordt geproduceerd,
drukt u 2 keer op de
w-knop; 1 keer om
de actuele werking
warmhouden van
warm water voor
huishoudelijk gebruik
te stoppen en 1 keer
om warmhouden te
deactiveren.
De actuele productie van warm water voor
huishoudelijk gebruik wordt gestopt, maar
Druk op de
wordt bij de volgende geplande actie herstart.
w-knop
Het symbool w keert terug naar de vorige
toestand.
Nee
Gedwongen werking
Ja
Desinfecterings-
functie [4-00]
(standaard)
Instelpunt
desinfectering [5-00]
Retentietijd
desinfectering [5-01]
Selectie dag [4-01]
Selectie uur [4-02]
(*)
Desinfecterings-
functie zal werken
afhankelijk van
instellingen
Het symbool w
begint te knipperen
met een interval van
0,5 seconde
Druk op de w-knop
De actuele
desinfectering wordt
gestopt, maar wordt
bij de volgende
geplande actie
herstart.
Het symbool w
keert terug naar de
vorige toestand.
Automatisch?
Nee
Manuele
opslagfunctie
Instelpunt
Nee
automatische
opslag [b-02]?
Ja
Instelpunt
opslag [b-03]
Druk gedurende
5 seconden op de
w-knop
Productie van
warm water voor
huishoudelijk
gebruik begint
onmiddellijk
Het symbool w
begint te
knipperen met
een interval van
1 seconde
Druk op de
w-knop
De productie van
warm water voor
huishoudelijk
gebruik stopt
Het symbool w
keert terug naar
de vorige
toestand.
Montagehandleiding
39
Table des Matières
loading

Table des Matières